关注我们
English
简体中文
首页
走进博达
新闻资讯
产品展示
工艺流程
合作案例
联系我们
在线留言 >>
首页
≡
行业动态
≡
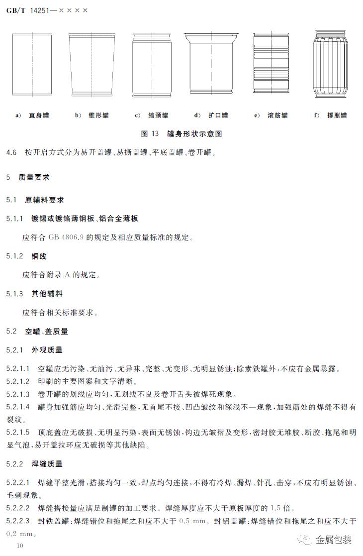
罐头食品金属容器通用技术要求
新闻中心丨NEWS CENTER
企业动态
行业动态
2
罐头食品金属容器通用技术要求
来源:
|
作者:
bodaco
|
发布时间:
2017-06-27
|
7115
次浏览
|
分享到:
上一篇:
2016年公司拔河比......
下一篇:
今后吃得更安全!罐头......
联系方式丨CONTACT
电话:
0580-3059-218
传真:+86-
0580-3069-270
邮箱:
bodaco@126.com
地址:
浙江省舟山市普陀区沈家门中沙头
在线留言